存档

‘java’ 分类的存档

CentOS安装jdk7

2015年4月10日 没有评论   

文件jdk-7u79-linux-x64.rpm

[shell]
rpm -ivh jdk-7u79-linux-x64.rpm
[/shell]

分类: java, linux 标签:

MAC JAVA_HOME配置

2015年3月10日 没有评论   

1.which java(whereis java)
2.
[shell]
$ ls -l /usr/bin/java
lrwxr-xr-x 1 root wheel 74 Jan 4 20:24 /usr/bin/java -> /System/Library/Frameworks/JavaVM.framework/Versions/Current/Commands/java
[/shell]
3.
[shell]
$ ls -l /System/Library/Frameworks/JavaVM.framework/Versions
total 64
lrwxr-xr-x 1 root wheel 10 5 11 2014 1.4 -> CurrentJDK
lrwxr-xr-x 1 root wheel 10 5 11 2014 1.4.2 -> CurrentJDK
lrwxr-xr-x 1 root wheel 10 5 11 2014 1.5 -> CurrentJDK
lrwxr-xr-x 1 root wheel 10 5 11 2014 1.5.0 -> CurrentJDK
lrwxr-xr-x 1 root wheel 10 5 11 2014 1.6 -> CurrentJDK
lrwxr-xr-x 1 root wheel 10 5 11 2014 1.6.0 -> CurrentJDK
drwxr-xr-x 8 root wheel 272 5 12 2014 A
lrwxr-xr-x 1 root wheel 1 5 11 2014 Current -> A
lrwxr-xr-x 1 root wheel 59 5 11 2014 CurrentJDK -> /System/Library/Java/JavaVirtualMachines/1.6.0.jdk/Contents
[/shell]
4.$ /usr/libexec/java_home
5.$ /usr/libexec/java_home -V
6.$ vim ~/.profile
[shell]
JAVA_HOME=`/usr/libexec/java_home`
export JAVA_HOME
[/shell]

分类: java, mac 标签:

mac eclipse svn 文件名乱码

2014年1月10日 没有评论   
创文章,转载请注明出处!

mac系统,在eclipse中用svn checkout项目后,中文文件名显示成???的问题。
mac版本:10.9.1
eclipse版本:4.2


1.关闭eclipse
2.修改eclipse.app/Contents/Info.plist,在
[xml]
<plist version="1.0">

<dict>
[/xml]
下面添加以下代码
[xml]
<key>LSEnvironment</key>
<dict>
<key>JAVA_TOOL_OPTIONS</key>
<string>-Dfile.encoding=UTF-8</string>
<key>LANG</key>
<string>zh_CN.UTF-8</string>
</dict>
[/xml]
3.修改eclipse.app/Contents/MacOS/eclipse.ini,在文件末尾添加 -Dfile.encoding=UTF-8
4.执行命令:
[shell]
/System/Library/Frameworks/CoreServices.framework/Frameworks/LaunchServices.framework/Support/lsregister -v -f /Users/fyc/Applications/eclipse/Eclipse.app
[/shell]
我的eclipse.app路径是/Users/fyc/Applications/eclipse/Eclipse.app,这里换成自己的路径。

分类: java 标签:

eclipse常用快捷键

2013年11月20日 没有评论   

1. ctrl+shift+r:打开资源
2. ctrl+o:快速outline
3. ctrl+e:快速转换编辑器
4. ctrl+2,L:为本地变量赋值
5. alt+shift+r:重命名
6. alt+shift+l以及alt+shift+m:提取本地变量及方法
7. shift+enter及ctrl+shift+enter:新建行
8. Alt+方向键
9. ctrl+m:最大小化
10. ctrl+.及ctrl+1:下一个错误及快速修改
11.ctrl+shift+o:自动引入包
快捷键列表:ctrl+shift+L

分类: java 标签:

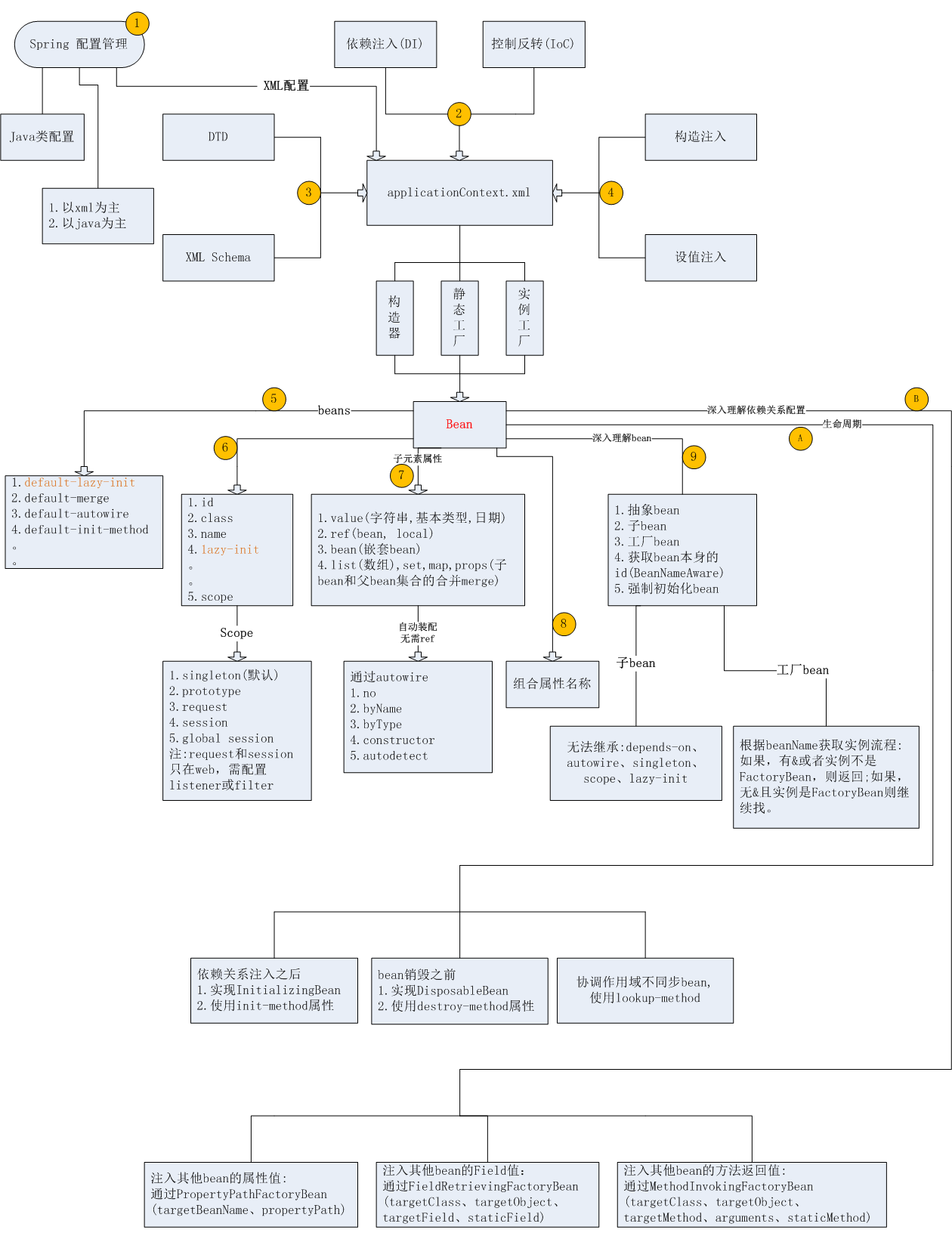
Spring基础之图谱

2013年1月30日 没有评论   

买了李刚的《轻量级Java EE企业应用实战》,就是大红封面巨厚的那本,已经快两年了。在读了两次半途而废后,我终于决定,要跟这本书死磕一下。

这里只讲<第七章 Spring的基本用法>,仔细读了一遍后的感觉,就是晕头转向,于是又从头过了一遍,就有了下面这个图。


阅读全文…

分类: java 标签: ,

mac系统 tomcat 远程调试

2012年11月6日 没有评论   

MAC系统版本: OSX 10.8.2

1.打开conf/server.xml

找到host标签(在文件最后),将

[php]

<Context docBase="proPath" path="path" reloadable="false"/>

[/php]

作为host标签的子元素插入到文件中,其中“proPath”和“path”换为自己的值。

reloadable为false,表示在项目文件修改后,tomcat不会自动重启,(注:我认为这很重要,tomcat重启几次后就内存溢出了)。当然,这样的话需要打开eclipse的远程调试,对java文件的修改才会立即生效。

2.找到bin/startup.sh文件,在第二行加入下面这句话:

[php]CATALINA_OPTS="-server -Xdebug -Xnoagent -Djava.compiler=NONE -Xrunjdwp:transport=dt_socket,server=y,suspend=n,address=8000"[/php]

3.还是bin/startup.sh文件,到最后一行,将

[php]exec "$PRGDIR"/"$EXECUTABLE" start "$@"[/php]

改为

[php]exec "$PRGDIR"/"$EXECUTABLE" jpda start "$@"[/php]

4.eclipse菜单(工具栏也可),run-debug configurations,打开对话框:
    4.1 左侧选择Remote Java Application,然后点击左上角new图标
    4.2 Project处选择项目;
    4.3 Connection Type选择Standard(Socket Attach);
    4.4 Host可以填localhost,Port和上面配置中address参数对应(这里是8000)。
    4.5 Allow Termination of remote VM表示在eclipse里关闭调试的时候,会同时关闭tomcat。可以勾选。

配置结束,先启动tomcat,tomcat起来后,启动debug。

tomcat

分类: java, mac 标签: , ,

java正则表达式

2011年8月3日 没有评论   

从jdk1.4开始,java推出了java.util.regex包,支持正则表达式。
此包下只有如下两个实现类:
Pattern
Matcher

– – – – – – – – – – – – – – – – – – – – – – – – – – – – – – – –
典型用法如下:
[java]
Pattern p = Pattern.compile("a*b");
Matcher m = p.matcher("aaaaab");
boolean b = m.matches();
[/java]

如果仅使用一次正则表达式,也可如下:
[java]
boolean b = Pattern.matches("a*b", "aaaaab");
[/java]

– – – – – – – – – – – – – – – – – – – – – – – – – – – – – – – –
说说Pattern

其实,Pattern的用法是比较简单的,除了上面的用法,还可以加标志位,如下:
[java]
Pattern pattern = Pattern.compile(reg, Pattern.CASE_INSENSITIVE|Pattern.UNICODE_CASE);
[/java]
这句代码表示,不区分大小写的匹配以符合 Unicode Standard 的方式完成;
如果没有Pattern.UNICODE_CASE,不区分大小写的匹配假定仅匹配 US-ASCII 字符集中的字符。
官方API注释,指定此标志(Pattern.UNICODE_CASE)可能对性能产生影响。
阅读全文…

分类: java 标签: ,

java中文转拼音

2011年7月25日 没有评论   

包括了中文转拼音全拼,及中文转拼音首字母

准备知识:
GB2312编码,采用16位编码方式,简体中文的编码范围从B0A1一直到F7FE。
GB2312中对所收汉字进行了“分区”处理,每区含有94个汉字/符号。这种表示方式也称为区位码。
1)01-09区为特殊符号。
2)16-55区为一级汉字。(常用汉字,按拼音字母/笔形顺序排序,编码始于B0A1,止于D7FE,计3755个)
3)56-87区为二级汉字。(次常用汉字,按部首/笔画顺序排序,编码始于D8A1,止于F7FE,计3008个)
4)10-15区及88-94区则未有编码。

这里,你可以更清晰的了解这些分区。汉字位于16-87区,而有字母排序的汉字位于16-55区,对应编码为B0A1到D7FE。


阅读全文…

分类: java 标签:

java生成验证码

2011年7月3日 1 条评论   

一般分为如下几个步骤(顺序可变):

获取验证码
    前端:
    1.验证码在浏览器里,是一个img标签,将img的src设置为url请求即可
    后台:
    2.设置验证码中可能出现的字符
    3.画图片
        3.1创建BufferedImage对象
        3.2生成graphics对象
        3.3背景色
        3.4边框
        3.5干扰线
        3.6设置字体,画验证码
    4.设置response相关参数
    5.存session
    6.将图像输出到浏览器

检验验证码
    7.获取session中存储的字符串,进行验证
    8.如正确,将session中的存储清除
阅读全文…

分类: java 标签:

Java Swing小项目

2011年6月20日 没有评论   

推荐一本学习swing的书《深入浅出Java Swing程序设计》,简单易学!

JDK从1.2版本开始,包含了Swing。简单来说,Swing是为了弥补AWT的某些不足,提升java在图形界面领域的市场而产生的,但是其后来的发展,并不尽如人意。eclipse并没有使用Swing,而是使用了JFace和SWT。

关于Swing更多的起源与基础知识可以看这里
阅读全文…

分类: java 标签: ,